近日,福建省住房和城乡建设厅制定了《福建省工程监理企业信用综合评价办法》以及配套评价标准(2025年版),予以印发。
我们一起来了解一下:
一、背景
为推进我省工程监理企业诚信体系建设,省住建厅2015年印发了《福建省工程监理企业信用综合评价暂行办法》以及配套评价标准。2021年,对评价标准做了局部调整。
自开展全省工程监理企业信用评价工作以来,通过评价成果积极应用在工程招投标领域,初步形成了“诚信激励、失信惩戒”的市场竞争机制,得到行业的普遍认可。针对行业反映的个别评价指标不合理等问题,省住建厅组织对监理信用评价办法进行修订。经公开征求意见,修订形成了《福建省工程监理企业信用综合评价办法》及配套评价标准(2025年版)。
二、主要修订内容
(一)调整良好信用加分
1.调整监理业务收入加分。引导企业做优做强,监理业务收入加分由1750万元满分提高到2500万元满分,并将加分方式由分段加分调整为采用插值法计算分值,更加科学合理。
2.调整重点项目评A加分。考虑到省重点项目每年均有组织考评,同一项目存在连续获评加分,重点项目评定为A级的,由每1项得5分调整为每1项得2分,满分由20分调整为4分;有效期由2年调整为1年。扣分条款同步调整。
3.调整市优工程加分。从每项加1分,满分10分调整为:每项加1分,企业在一个设区市取得市级优质工程加分不超过5分,全省满分10分,保障各设区市加分的公平性。
4.调整科技进步加分。科技进步奖存在多家参与单位的,从第一参与单位得总分、其他参与单位每家得总分*50%调整为:第一参与单位得总分*50%,其他参与单位按家数平均分配总分*50%。参照施工评价标准,取消标准编制加分。
5.调整联合体项目加分。良好信用信息工程项目由多个监理企业组成联合体完成监理工作的,由2021版的均予加分调整为:按联合体成员数量平均分配得分。
(二)加强不良行为惩戒
除对监理的现场行为扣分继续沿用《福建省房屋市政工程质量安全动态监管办法》之外,调整以下市场行为条款:
1.在住建主管部门开展工程监理企业资质动态核查中,企业被标注为“资质异常”的,在标注期间扣20分。
2.新增对于企业或其法定代表人或实际控制人被判串通投标罪的,1次扣40分,有效期一年。
3.新增对企业法定代表人或实际控制人被认定为黑社会性质组织的组织者、领导者或者恶势力组织的首要分子的,1次扣40分,有效期为一年。
4.新增企业开展工程建设活动中涉嫌存在违法违规行为,无正当理由,拒不配合住房城乡建设主管部门案件调查或处理的,1次扣20分,有效期为一年。
5.新增企业在补录或完善工程业绩信息过程中存在弄虚作假行为的,或协助他人在补录或完善工程业绩信息过程中弄虚作假的,每发现1次扣10分。
6.新增安全事故调查报告未明确监理责任(或无责任)的,1次扣5分。
7.企业不具备相应资质或超越本单位资质承揽工程的,由2021版的1次扣10分调整为1次扣20分。
8.企业在工程监理企业资质申请中存在弄虚作假行为的,从1次扣10分调整为:未骗取到资质的1次扣10分;已骗取到资质的1次扣20分。
(三)其他方面修改
1.简化评价办法。本次修订将评价办法由40条规定简化为20条,将具体评价内容、方式、计分规则等调整放入各评价标准中。
2.调整企业通常行为最高分。2021版评价标准对企业通常行为最高分不设限制,本次修订企业通常行为最高分为100分(折算总分45分),转而更加注重现场行为评分(折算总分50分),促进企业加强现场监理履职。
政策咨询方式:
解读处室:省住建厅工程处
咨询电话:0591-87509375
具体内容如下:
为进一步健全完善房屋市政工程监理企业信用评价体系,构建“诚信激励、失信惩戒”的市场竞争机制,促进我省工程监理行业高质量发展,福建省住房和城乡建设厅制定了《福建省工程监理企业信用综合评价办法》以及配套评价标准(2025年版),现予印发,请相关单位遵照执行。
福建省工程监理企业信用综合评价办法(2025年版)
第一章 总 则
第一条 为推进工程建设领域信用体系建设,构建“守信激励、失信惩戒”的市场竞争机制,进一步规范建筑市场秩序,保障工程质量和建筑安全生产,根据《中共中央办公厅 国务院办公厅印发<关于推进社会信用体系建设高质量发展促进形成新发展格局的意见>的通知》《国务院关于建立完善守信联合激励和失信联合惩戒制度加快推进社会诚信建设的指导意见》《建筑市场信用管理暂行办法》《福建省优化营商环境条例》等要求,结合本省建筑市场实际,制定本办法。
第二条 福建省行政区域内实施工程监理企业信用综合评价及管理适用本办法。
本办法所称工程监理企业信用综合评价,是指评价实施单位依据本办法和评价标准,对取得工程监理资质的企业在福建省行政区域内从事房屋建筑和市政基础设施工程建设活动情况进行量化评价。
第三条 本办法所称的评价实施单位,是指福建省、设区市(含平潭综合实验区,下同)、县(市、区)住房和城乡建设主管部门及其委托的机构,以及评价标准明确的其他参与评价单位。
福建省住房和城乡建设厅(以下简称“省住建厅”)是全省工程监理企业信用综合评价的主管部门,负责制定评价标准和管理制度,建立工程监理企业信用综合评价系统(以下简称“评价系统”)并发布信用综合评价结果,对全省工程监理企业信用综合评价工作实施监督指导。
市、县(区)级住房和城乡建设主管部门依据项目监管权限和评价标准,按照职责分工负责本辖区工程监理企业信用综合评价工作。
第四条 评价实施单位应当坚持公开、公平、公正的原则,严格遵照本办法、评价标准实施工程监理企业信用综合评价,及时更新记录工程监理企业的信用信息,注重结合日常监督管理工作,维护企业合法权益和社会公共利益。
第五条 评价系统部署在省住建厅官网,与福建省住房和城乡建设政务服务系统、福建省建设工程监管一体化平台等信息系统实现数据对接。
第二章 评价内容
第六条 评价系统对接获取福建省住房和城乡建设政务服务系统登记的省内外工程监理企业信息,将符合资质条件的工程监理企业纳入信用评价范围。
第七条工程监理企业信用综合评价总分为100分,由企业通常行为评价(45分)、企业项目实施行为评价(50分)、建设单位对监理评价(5分)三部分组成。
第八条 企业通常行为评价是指对工程监理企业在一定时段内的经营信息、优良信用信息、不良信用信息等量化评分。
企业项目实施行为评价是指对工程监理企业在一定周期内从事房屋建筑和市政基础设施工程施工监理期间的现场工程质量和安全文明施工标准化、规范化管理情况的量化评分。
建设单位对监理评价是指房屋建筑和市政基础设施工程项目的建设单位在一定周期内对该项目的监理企业的监理人员履职行为的量化评分。
企业通常行为、建设单位对监理评价的评价标准详见附件,企业项目实施行为评价标准按《福建省房屋市政工程质量安全动态监管办法》实施。
第三章 评分规则
第九条 企业通常行为评价采取加减累积分制计算,加减累积分制是指被评价工程监理企业一定时段内企业通常行为评价所有分值的加减累计。
企业项目实施行为评价得分采用百分扣分制,以满分100分扣减监管部门根据《福建省房屋市政工程质量安全动态监管办法》记取的该企业“责任单位周期记分值”。
建设单位对监理评价采取动态平均分制计算。动态平均分制是指被评价工程监理企业在一定周期内所有在建房屋建筑和市政基础设施工程项目的评价分值算术平均。
第十条 工程监理企业信用综合评价分按各类行为评价权重每日动态计算。工程监理企业各类行为评价分按实际分数计算,高于满分限值的,按满分限值计算;低于0分的,按0分计算。
第十一条 工程监理企业初次评价前的工程监理企业信用综合评价分,按60分计取。
工程监理企业参与评价期间,没有在建工程纳入评价的,每日的企业项目实施行为评价和建设单位对监理评价按照当日相应行为评价的行业平均分计算。
第四章 评价应用
第十二条 生效的工程监理企业信用综合评价数据,任何人不得擅自更改。
任何经批准更改后的工程监理企业信用综合评价数据,不具有溯及效力。
第十三条 评价系统每季度首月10日前向社会公布工程监理企业上季度的信用综合评价日平均分值(下称“企业季度信用得分”)、行业季度平均分和各类行为的行业季度平均分,企业季度信用得分在房屋建筑和市政基础设施工程监理的招投标活动中应用,供建设单位择优选择工程监理企业。
第五章 监督管理
第十四条 工程监理企业应当严格按照评价标准的要求,如实提供信用信息,不得弄虚作假。一经发现工程监理企业提供或协助他人虚假信用信息的,各级住房和城乡建设主管部门应当按评价标准要求予以信用扣分。
第十五条 记载工程监理企业信用综合评价的纸质、影像、电子数据等资料,由评价实施单位保存,并自评价生效后保存期不得少于三年,不得擅自修改,不得丢失、损坏、销毁。工程监理企业信用综合评价电子数据的储存介质按相关规定保管。
第十六条 省住建厅委托省建设信息中心对评价系统进行维护管理。
省住建厅不定期组织对评价系统进行复查核验,保证评价系统按规定程序和标准评价。
第十七条 各级住房和城乡建设主管部门及各评价实施单位应当将工程监理企业信用综合评价工作纳入本单位的重要廉政风险防控手册,加强评价工作人员廉政教育,建立廉政风险防控制度,健全监管措施,有效制约权力运行,预防违法违纪行为发生。
评价工作人员在工程监理企业信用综合评价工作中不得玩忽职守、滥用职权、徇私舞弊。评价实施单位收到评价工作人员涉嫌违反工作纪律投诉举报、信访的,应当予以核实处理。
第十八条 省住建厅建立评价工作质量通报制度,对评价实施单位的评价工作质量予以通报。各级住房和城乡建设主管部门发现评价实施单位存在较多问题的,应当依法依规严肃处理,并约谈其主要负责人。
第六章 附则
第十九条 本办法由省住建厅负责解释。
第二十条 本办法自2025年7月1日起施行,有效期5年。2025年7月1日之前已生效的信用信息按本评价办法及标准规定调整执行。《福建省工程监理企业信用综合评价暂行办法》及三份评价标准(2015版)(闽建〔2015〕7号)、《关于工程监理企业信用综合评价分值应用于监理招标投标活动中有关事项的通知》(闽建建〔2017〕38号)、《关于调整福建省工程监理企业信用综合评价有关规则的通知》(闽建建〔2021〕9号)同时废止。
附件1.福建省工程监理企业信用综合评价体系工程监理企业通常行为评价标准(2025年版)
根据《福建省工程监理企业信用综合评价办法》和相关法律法规、政策文件规定,制定本评价标准。
一、评价对象
在福建省行政区域内从事工程建设活动的工程监理资质企业(以下简称“工程监理企业”)。工程监理企业信息可通过福建省住房和城乡建设厅官网的福建省建设行业信息公开平台查询。
二、评价内容与方式
评价内容
工程监理企业的企业通常行为评价内容详见《福建省工程监理企业信用综合评价体系企业通常行为评价表》(以下简称“评价指标”,详见附表1)。







评价信息采集方式
1.经营信息采集方式
工程监理企业上一年度的监理业务收入,省内企业由评价实施单位统一调用住房城乡建设部“建设工程监理统计调查信息管理系统”数据录入评价系统;省外企业由企业在每年4月1日至4月30日如实申报其上一年度在闽监理收入,并提供监理合同、发票、银行进账单等证明资料,由评价实施单位审核后生效;合同、发票、银行进账单汇总数据不一致的,以上一年度银行进账单汇总数据为准。按照监理企业收入计取得分,未申报或逾期申报的,收入按0元计取。
工程监理企业对上报的统计数据的真实性负责,评价实施单位对企业上报的监理业务收入数据进行抽查,发现报送数据存在弄虚作假的,依照评价指标予以严肃处理。
2.良好信用信息采集方式
由企业自行申报的良好信用信息,工程监理企业在文书印发之日起12个月内登录评价系统如实填写,并持《工程监理企业信用信息申报表》(详见附表2)和获奖文件或其他证明材料,向评价实施单位申报。未申报或逾期申报的,不予评价。
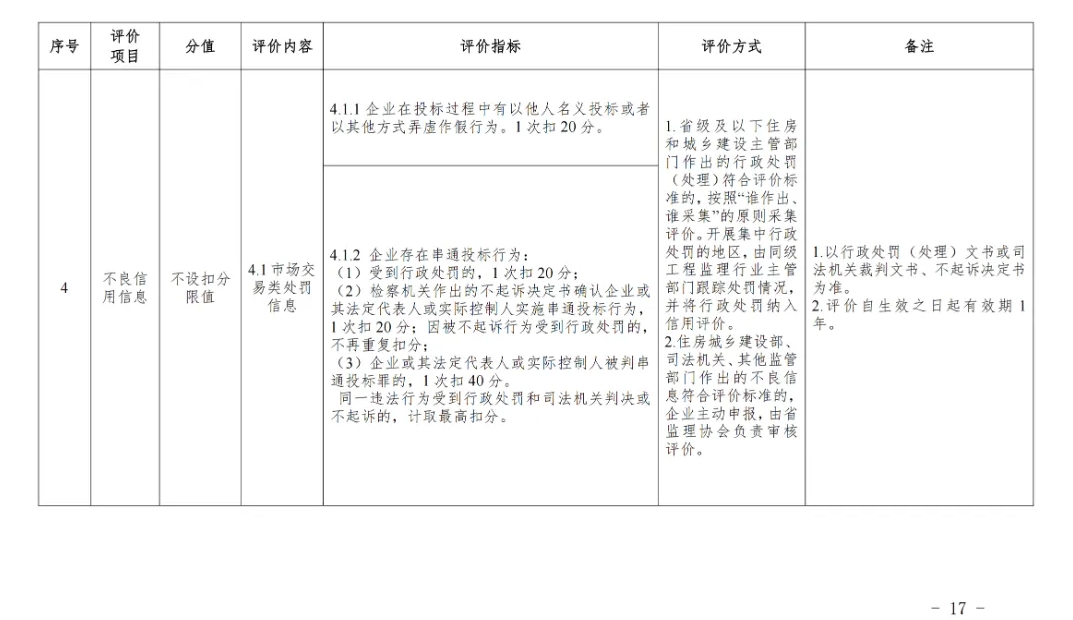
3.不良信用信息采集方式
(1)省级及以下住房和城乡建设主管部门作出的行政处罚(处理)符合评价标准的,按照“谁作出、谁采集”的原则,在作出文书之日起3个月内采集评价。开展集中行政处罚的地区,由同级工程监理行业主管部门跟踪处罚情况,并将行政处罚纳入信用评价。
(2)住房城乡建设部、司法机关、其他监管部门作出的不良信息符合评价标准的,工程监理企业在知道或应当知道之日起20个工作日内登录评价系统如实填报,并上传《工程监理企业信用信息申报表》和相关文书后,由省监理协会负责审核评价。对工程监理企业按时主动申报的,按规定的扣分值减半扣分执行;在文书印发之日起两年内,一经发现工程监理企业未按时申报的,由省监理协会直接采集并按规定的扣分值执行。
三、信息审核管理
(一)企业自行申报的良好信用信息和主动申报的不良信用信息,由评价实施单位在受理之日起3个工作日内完成核对。符合评价指标要求的,纳入评价系统公示。
(二)采集的信用信息的公示期为5个工作日,自公示结束的次日起生效。生效的信用信息有效期按评价指标的规定执行。
四、计分规则
企业通常行为的起评分为60分。企业通常行为评价采取加减累积分制计算,按实际每日动态计算,得分为0分以下的,按0分计算;得分为100分以上的,按100分计算。
五、异议处理
(一)信用信息公示期内,任何组织或个人可以书面方式向评价实施单位提出异议。评价采集的依据文书内容不属于信用评价异议范围,对于文书内容有异议的,应当依法依规向对文书异议有管辖权的部门提出。
(二)异议人应当提供真实身份、有效的联系方式、事实理由和相关证据材料。
(三)评价实施单位应当建立健全异议处理机制,将异议事项在评价系统中予以记录,原则上在受理之日起3个工作日内作出处理意见,并经评价实施单位负责人审签后进行公示,公示期为5个工作日,自公示结束的次日起生效。处理意见涉及需调整信用信息的,评价实施单位在评价系统中予以变更,写明变更理由并上传书面处理意见。
六、其他规定
(一)各评价实施单位的联系人和联系方式,可通过评价系统“通知公告”栏目查询。
(二)本评价标准的良好信用信息和不良信用信息应与工程监理相关,所涉及的工程项目,除另有规定外,均为福建省行政区域内的房屋建筑和市政基础设施工程项目。
(三)对于存在严重违法行为的工程监理企业,除纳入信用评价外,符合建筑市场主体“黑名单”管理要求的,按照住房城乡建设部相关规定另行纳入“黑名单”管理。
附件2.福建省工程监理企业信用综合评价体系建设单位对监理评价标准(2025年版)
根据《福建省工程监理企业信用综合评价办法》和相关法律法规、政策文件规定,制定本评价标准。
一、评价对象
在福建省行政区域内从事工程建设活动的工程监理资质企业(以下简称“工程监理企业”)。工程监理企业信息可通过福建省住房和城乡建设厅官网的福建省建设行业信息公开平台查询。
二、评价内容与方式
评价内容
建设单位对监理评价内容详见《福建省工程监理企业信用体系建设单位对监理评价表》(以下简称“评价表”,详见附表)。
评价信息采集方式
1.建设单位对工程监理企业项目监理机构实施日常动态评价,评价工作由建设单位负责,同一项目每季度应评价一次。建设单位未按规定开展对监理评价的项目,此项分数取前一季度全省平均分。
2. 省住建厅在“福建省建设工程监管一体化平台”建立“建设单位对监理评价模块”,并与工程监理企业信用综合评价系统(以下简称“评价系统”)互联互通;建设单位实施评价时,由建设单位项目负责人登陆“福建省建设工程监管一体化平台”,进入“建设单位对监理评价模块”,对监理进行评价后,系统自动形成评价表,并在系统中公示。
3.根据《福建省房屋市政工程质量安全动态监管办法》,不进行动态监管评价的项目,建设单位对监理不作评价。
三、信息审核
评价表公示期为5个工作日。无异议的,公示期满后,建设单位对评价结果进行最终确认并加盖建设单位电子印章后生效。
四、计分规则
建设单位对监理评价采取动态平均得分制。动态平均得分为被评价工程监理企业在评价周期内所有在建工程的建设单位对监理评价的项目得分算术平均。
五、异议处理
监理企业对系统公示的评价表有异议的,应在公示期内向建设单位提出,建设单位应重新派人核查,并在异议提出5个工作日内确认最终评价结果,并加盖建设单位电子印章后生效。
[责任编辑:蒋丽敏]